
ï“

Reference data created for new blood diagnoses

by | Jan 19, 2026 | Health, Research

An international research paper on the medical significance of extracellular vesicles in the blood has received an award from the University of Ljubljana as one of the outstanding research achievements of the year 2025. Scientists from the Medical Faculty of the University of Duisburg-Essen at the Institute of Transfusion Medicine at the University Medical Center Essen played a decisive role in the study. Extracellular vesicles are tiny particles that cells release and are found in blood and other body fluids. They carry information about their origin and are considered the basis for new, non-invasive diagnostic methods, for example in cancer or neurological diseases. Until now, there has been a lack of reliable comparative data from healthy adults.

In the award-winning study, blood samples from 200 healthy adult blood donors were systematically and quantitatively analyzed. The researchers determined which cell types the vesicles come from and how much their concentrations fluctuate between people. They also investigated the influence of factors such as gender, age, menopausal status or smoking on certain vesicle groups. A large part of the experimental work took place in Essen. The samples came from Ljubljana and some of them were sent to the Institute of Transfusion Medicine. There, a scientist analyzed the samples using high-resolution imaging flow cytometry. 25 specially validated antibodies were used, which had previously been qualified to examine individual vesicles. This data forms a central part of the study.

The measurements create a basis for reliably comparing extracellular vesicles in the blood. Without this characterization, diagnostic application would hardly be feasible. In Ljubljana, the extensive data sets were linked to clinical data of the donors and supplemented by other methods. The award highlights the value of close cooperation. Together, the teams have developed reference data on which future medical studies can be built. The work lays a foundation for the use of vesicles in the blood as a diagnostic tool, especially for the early detection and follow-up of diseases.

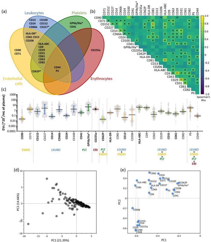
The study was published in the Journal of Extracellular Vesicles and offers a comprehensive reference for extracellular vesicles in the blood of healthy adults for the first time. This is a prerequisite for their application in personalized medicine. The results show the natural variability of vesicle concentrations between people and clarify which blood cells such as platelets or leukocytes the vesicles potentially originate from. Graphical representations illustrate these findings, with each point representing a measurement of a donor.

A look into the blood | Source: Holcar M et al | Copyright: J Extracell Vesicles . 2025 Jan; 14(1):E70039. doi: 10.1002/jev2.70039.
A look into the blood | Source: Holcar M et al | Copyright: J Extracell Vesicles . 2025 Jan; 14(1):E70039. doi: 10.1002/jev2.70039.

The cooperation between the institutes in Ljubljana and Essen underlines the international dimension of research. By exchanging samples and expertise, the scientists were able to create a broad database. The analysis with imaging flow cytometry enabled a detailed assignment of the vesicles to their cells of origin. Factors such as age or smoking behavior influence certain vesicle populations, which is relevant for future diagnoses. The study addresses a previous deficit in vesicle research by providing standardized data from a large cohort of healthy individuals.

Future applications could use the vesicles as biomarkers to detect diseases at an early stage, without invasive interventions. The award from the University of Ljubljana recognizes not only the scientific quality, but also the potential impact on medicine. The researchers plan to build on this data to conduct comparisons with sick patients. The methodology with validated antibodies sets a new standard for similar investigations. Overall, the study strengthens the understanding of the role of extracellular vesicles in the human body and opens doors for innovative therapeutic approaches. The close cooperation between the teams in Slovenia and Germany serves as a model for cross-border research.

Original Paper:

J Extracell Vesicles . 2025 Jan; 14(1):E70039. doi: 10.1002/jev2.70039


Editor: X-Press Journalistenbüro GbR

Gender Notice. The personal designations used in this text always refer equally to female, male and diverse persons. Double/triple naming and gendered designations are used for better readability. ected.

X
Ich bin Invi, wie kann ich dir helfen?